_____

Detection workshop

../images/bt1.jpg

Table of Contents

2 quotations

The pick was [then] used to hammer on the surface, and by this means, the Angle Ditch was discovered. The sound produced by hammering on an excavated part is much deeper than on an undisturbed surface, a circumstance worth knowing when exploring a grass-grown downland, though not applicable to cultivated ground.

[Augustus Pitt Rivers. Excavations in Cranborne Chase. Volume IV. 1895]

This opinion, in its general form, was that of the sentience of all vegetable things. But, in his disordered fancy, the idea had assumed a more daring character, and trespassed, under certain conditions, upon the kingdom of inorganization. I lack words to express the full extent, or the earnest abandon of his persuasion. The belief, however, was connected (as I have previously hinted) with the gray stones of the home of his forefathers. The conditions of the sentience had been here, he imagined, fulfilled in the method of collocation of these stones –in the order of their arrangement, as well as in that of the many fungi which overspread them, and of the decayed trees which stood around –above all, in the long undisturbed endurance of this arrangement, and in its reduplication in the still waters of the tarn. Its evidence –the evidence of the sentience –was to be seen, he said, (and I here started as he spoke,) in the gradual yet certain condensation of an atmosphere of their own about the waters and the walls. The result was discoverable, he added, in that silent, yet importunate and terrible influence which for centuries had moulded the destinies of his family, and which made him what I now saw him –what he was.

[Edgar Allen Poe. The Fall of the House of Usher]

a question

I recorded a few minutes in all three rooms. I recorded the toilet flushing and the shower running. I recorded the water running in the kitchen sink, the rattle of dishes and the opening and closing and hum of the refrigerator. I recorded on the balcony. Now I lay down on the bed and read some selections from The Magus into the recorder.

[William S. Burroughs. Cities of the Red Night]

… the necessary knowledge is that of what to observe

[Edgar Allen Poe. Murders in the Rue Morgue]

what exactly is detection?

what is the work of the detective? Is he or she simply directed by the physical evidence, by the science of forensics towards a conclusion backed up by possible confessions? Is it not rather, as Edgar Allen Poe identifies in the very first detective fictions, a question of knowing "what to observe," of where to look within this work which is precisely an examination of the materiality of the world; an approach shared by the (geophysical) archaeologist, the knowledge of how to excite a substance, of how and where to observe the reaction. What and where exactly are the signifying elements within a certain complex set of materials? What are the symptoms (an unwilled exposure of signification)? Paranoid steganography meets psychoanalysis meets detection under Burroughs; "… everything he sees or hears is there at that time to be seen and heard"

carrier and subsequent detection

an experiment

the metaphase typewriter (ref: nick herbert: http://www2.cruzio.com/~quanta/meta.html)

that which is to be inhabited - an empty vessel = the carrier!

Ordinary awareness is one of the biggest mysteries of our age: scientists are totally baffled by the fact that humans enjoy "inner experience" along with their behavior and are at a loss to explain the origin of this experience tho much progress has been made in explaining the behavior. One small group of mind scientists believes that mind is a quantum effect and that disembodied entities (which might be called "souls") manipulate the body by willfully causing quantum possibilities to become actual. In this view mind enters the body from outside (a philosophical position known as "dualism") by operating on certain quantum-uncertain parts of the nervous system.

For centuries, special people have claimed to be possessed by discarnate beings–spirits of the dead, beings from other planets or higher dimensions. Members of the Consciousness Theory Group felt that there was something vaguely unethical about possessing an already occupied body and wondered if we could create an empty "consciousness-friendly" vessel and invite wandering souls to occupy it.

[arduino, quantum.py - change USB, change file to save to]

a schedule of experiments

1st day:

Examination of classical EVP techniques:

A short summary of EVP/ITC techniques:

We can attempt a rough, non-exhaustive division or classification by way of carrier (excitation), although, at the same time, the choice of carrier usually dictates the subsequent detection technique (the resolving of a signal).

  • audible/sound

    Excitation by way of wide-band white noise flooding the room (generated electronically and/or through amplification of physical processes such as running water). The magnetic tape or cassette recorder is used as a detector, with recordings played back for subsequent aural analysis (detection). Recordings are also made with no excitation or carrier, and the recorder is also used where any audible detection is implied (with, for example, excitation by way of radio waves, detection by diode). This audible form of detection characterises EVP practice, as opposed to ITC, which embraces all forms of technological trans-communication.

  • low frequency electromagnetic phenomena (radio waves)

    ../images/diode1.jpg

    Encompassing excitation by way of radio transmission (the use of a signal generator within Raudive's autotransmission method, the use of high frequency (HF) or HF modulated white noise). Detection is by way of the simple diode detector (a germanium diode attached to the tape recorder), or stock AM radio receiver. Excitation can also be ignored or handed off to other parties (the inter-frequenz method of Raudive tuning between broadcast stations, the various frequencies assigned by different researchers such as Juergenson). Subject to further encodings we could also group here messages received by way of telegraph (in Morse code) and by telephone (Phone Calls From the Dead - 1980 - Rogo and Bayless).

    Radio frequencies for EVP

    Jurgenson frequency range: medium wave (MW) 1480 KHz (1,48 MHz)

    Hans Otto Koenig frequency range: short wave (SW 31 m band 10 MHz and SW 41 m band 7 MHz)

    Marcello Bacci frequency: SW 7 to 9 Megahertz,

    Raymond Cass frequency: 127 MHz (air band frequency).

  • (visible) light

    ../images/klaus2.JPG

    We can group here the provision of a light carrier (the ultrafon), and the detection by way of photomultiplier tubes, photodiodes and light sensitive materials (photographic film and paper), with the latter detection ushering in the realm of thoughtography (Ted Serios, Tomokichi Fukurai). The work of Klaus Schreiber (Rainer Holbe. Bilder Aus dem Reich der Toten. 1987.) is exemplary in the refining the use of video technology within ITC practice.

    • magnetometer and mirrors
    • own scan lines/webcam software:

    file:/root/collect2010/code\_ref/python/static.py

  • ultrasound and infrasound

    ../images/ultra1.jpg

    Few experiments are documented, but mention is made of a Mr Stark, experimenting with the modulation of an ultrasonic carrier through arrangements of thin tubing. [The Mediumship of the Tape Recorder: A Detailed Examination of the (Jurgenson, Raudive) Phenomenon of Voice Extras on Tape Recordings - David J. Ellis. pp73]

  • use of technical apparatus such as:
    • the computer

      ../images/comptextoben.jpeg

      References: Manfred Boden (changes to a computer listing on cassette tape, Ken Webster (on screen, or paranormally modified floppies), Maggy and Jules Harsch-Fischbach (messages on screen or hard disk).

      also use of software: file:~/xxxxx_2/xxxxx/trunk/evp

      • software - evp.c
        • root/xxxxx_2/xxxxx/trunk/evp
        • evp to from windowsize overlapon/off
          cat /dev/dsp | evp 18 320 40 1 > /dev/dsp
          

        as an example

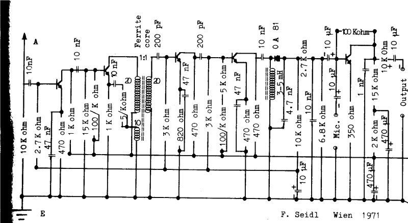
    • the psychofon:

      ../images/pszch1.png

      From Franz Seidl.

    • the goniometer:

      ../images/gonio1.png

      From Theodor Rudolph.

the practical repurposing of electronic detection hardware

../images/floppy1.jpg

(radios, tape recorders, video machines, floppy drives, hard drives, cdrom)

  • floppy notes:

    Recording (and playback of) looped impulses (only as encoding is MFM. These are generated by an attached 40106 CMOS oscillator) to floppy disk data write.

    Connect pins:

    • 12 (drive select 1) to GND (GND as bottom row of pins)
    • 16 (motor enable 1) to GND
    • 30 (data read) and 32 (select head?) to audio output
    • 22 (data write) to the output of the oscillator (40106 with 1n to GND and finger resistance)
    • also 18 and 20 (stepper) to GND (and 8 (index) to 20) to move head

A series of experimental platforms

ranging across radio, ultrasonics, white noise, light and vibration will be constructed alongside

a set of experimental apparatus for use

during the following day's excursion [include geophony, amateur geo-forensics and the construction of ad-hoc seismometers, dowsing, excavation, and forensic enquiry]

  • notes

    how to investigate materials? by subjecting materials to process(es) and observation(s)/(visible, feeling, measuring, hearing, smelling)

    processes such as: hitting, heating, dissolving, electrical, electrochemical, magnetic, chemical, crumbling, wetting, adding to, mixing, scraping

    methodologies: esoteric (EVP,ITC, dowsing), scientific (towards an end eg. farming, analysis and destructuring), aesthetics, forensics (as science also), archaelogical, epistemic- investigation of materials as a revealing, fetishistic

    crypt and cryptography. inscription and digging

    technicals:

    • geophone: on ground and listen to echoes of dropping large object (bucket of…)
    • soil/electrochemical analysis
    • some way of tracing/recording/playing inscriptions (laser as in laser reflective listening - TESTED
    • HD as seismometer (look at lever/pendulum)
    • dowsing rods/ mobile electrometer. changes in potential

    ../images/Electroscope.jpg

    • floppy/VHS/CD environmental reading/playback
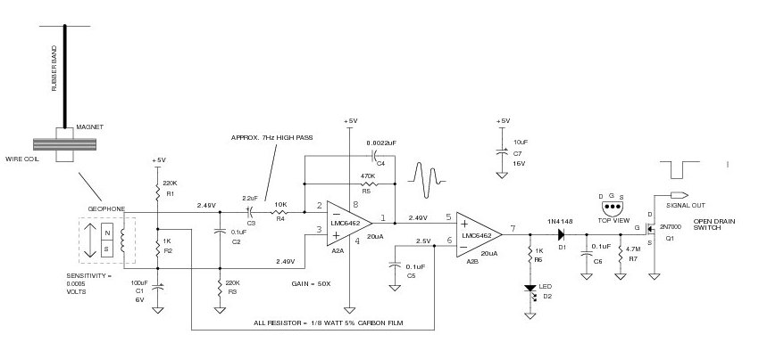
  • geophone examples:

    ../images/geo1.jpg

    • loudspeaker with weight glued to it or suspended from tin/jar-lid
    • HD
    • magnet on rubber band suspended in coil

A small overnight test situation

also will be set up at a new location.

  • for light, EM (mini-scry), white noise, magnetic field, wide spectrum, temperature
  • also audio (voice activated)

2nd day:

logging of previous nights results

  • scaling one data set against another:
    plot "/mnt/monk66" using 3 with lines, "/mnt/monk66" using ($1)/1000 with lines
    
set terminal png size 1024,768
set output "/root/projects/scotland/newcastle/n2/monk01.png"
plot "/root/olderprojects/scotland/newcastle/n2/monk01" index 0 using 0:($1-160) with lines, "/root/olderprojects/scotland/newcastle/n2/monk01" index 0 using 2 with lines

  • and how to overlay graphs?
    set multiplot
    set style line 1 linecolor rgb "green"
    plot "whitenoise06022011.log" w lines ls 1
    

Fieldtrip to a to-be-specified location

../images/inscdiag.jpg

for primary inscription and playback of the stone tape.

Other activities will include scrying, geophony, amateur geo-forensics and the construction of ad-hoc seismometers, dowsing, excavation, geomancy (interpretation of thrown earth, cracks, features) and forensic enquiry (see above).

workshop results and documentation

the quantum/metaphase typewriter

../images/q1.jpg

source code

from nltk import *
import random
import serial
import sys

f = open("/root/olderprojects/experiment/crying/crying")
cry = f.read()
m=[y.lower() for y in cry]
uf=FreqDist(l for l in m)
up=DictionaryProbDist(uf,normalize=True)
bm=NgramModel(2,m)

def genereate(dct,model,letter,n):
    probb=[]
    result=''
    total=''
    line=''
    for x in range(n):
        for l in dct.samples():
            prob=model.prob(l,letter)
            probb.append((prob,l))
        probb.sort()
        probb.reverse()
        while len(line)<3:
            line = ser.readline()
        numm = int(line)/1000
        if numm>=len(probb):
            numm=len(probb)-1;
        letter=probb[random.randint(0,numm)][1]
        result=result+letter
        total=total+letter
        probb=[]
        if letter==' ':
            print result[0:-1],
            result=''
    inpt="where"        
    print "\r\nSaving to '%s_results.txt'" % inpt
    f = file("%s_results.txt" % inpt, 'w')
    f.write("%s" % total)
    f.close()


ser = serial.Serial('/dev/ttyUSB0', 9600, timeout=1)
seedletter = up.samples()[random.randint(0,len(up.samples())-1)]
seedletter='e'
print "seedletter %c" % seedletter
genereate(up,bm,seedletter,1000)

results

  • a short session for the question "where?"
"" svlll
.hedin an s  ar
p""".hed  s ste at angcpkvl
.r
pw" sediser
 te a atengbhvl
,enered
 ar  svt

classical EVP

recordings

experimental platforms

hard disk drive as magnetometer/seismometer

../images/hd1sm.jpg

The hard drive is stripped of all main components other than frame and the magnet/coil assembly (the read/write head). A spring or rubber band is attached to the tip of the r/w head and stretched/attached at the other end to the hard drive frame or body (at the top). A weight (a bolt) is hung from the head. A differential op-amp is wired to the coil.

magnetometer, amp and filter circuit

../images/mag1sm.jpg

A large coil was also used with a spring-suspended magnet.

The amplifier and filter circuit were based on:

../images/qmsd.gif

from: How to Build an Inexpensive Seismometer

at http://www.infiltec.com/seismo/

scanline software updated

../images/scan.jpg

to show real time scans:

#!/usr/bin/python

import pygame
import Image
from pygame.locals import *
import sys

import opencv
from opencv import highgui 

camera = highgui.cvCreateCameraCapture(0)
print camera
def get_image():
    im = highgui.cvQueryFrame(camera)
    im = opencv.cvGetMat(im)
    return opencv.adaptors.Ipl2PIL(im) 

slice = ''
sliced=''
fullim = ''

black= '   '*640*480

count = 0
counter = 0
fps = 30.0
pygame.init()
window = pygame.display.set_mode((640,480))
pygame.display.set_caption("WebCam Demo")
screen = pygame.display.get_surface()
done=0 
oldim=black

while True:
    events = pygame.event.get()
    while count<481:    
        im = get_image()
        slice = im.tostring()
        sliced = slice[640*3*count:640*3*(count+1)]
        count = count + 1 
        fullim = fullim + sliced
        glim = fullim+oldim[640*3*count:]
        iml = Image.fromstring(im.mode,(640,480) ,glim)
        pg_img = pygame.image.frombuffer(iml.tostring(), im.size, im.mode)
        screen.blit(pg_img, (0,0))
        pygame.display.flip()

    iml = Image.fromstring(im.mode,(640,480) ,fullim)
    count = 0
    counter = counter + 1
    pg_img = pygame.image.frombuffer(iml.tostring(), im.size, im.mode)
    screen.blit(pg_img, (0,0))
    pygame.display.flip()
    oldim=fullim
    fullim = ''
    iml.save("xyz"+str(counter)+".jpg","JPEG")

ultrasonics

small overnight test situation

../images/bury.jpg

Buried close to Zeiss-Grossplanetarium Berlin, Prenzlauer Allee 80

  • and results from

    ../images/12032011allsmall.png

    indicating an anomaly across all recording data sets - light, temperature and magnetic field.

    • white noise log

      ../images/wn.png

evening field trip to wasserturm, prenzlauerberg

latitude: 52.533650, longitude 13.417613

../images/scryturmcut.png

further documentation

credits

Images: Martin Howse, Benjamin Freeth

With thanks to: Alice Cannava, Martin Kuentz, Martin Howse, Kathrin Guenter, Marta Zapparolli, Mario de Vega, Benjamin Freeth, Jeff Mann, all participants and all at Ausland

Detection workshop took place 12-13 March 2011 at Ausland, Berlin as part of OccultoFestival.

Author: Martin Howse Martin Kuentz <m@1010.co.uk>

Date: 2011-03-17 12:21:02 GMT

HTML generated by org-mode 6.31trans in emacs 23